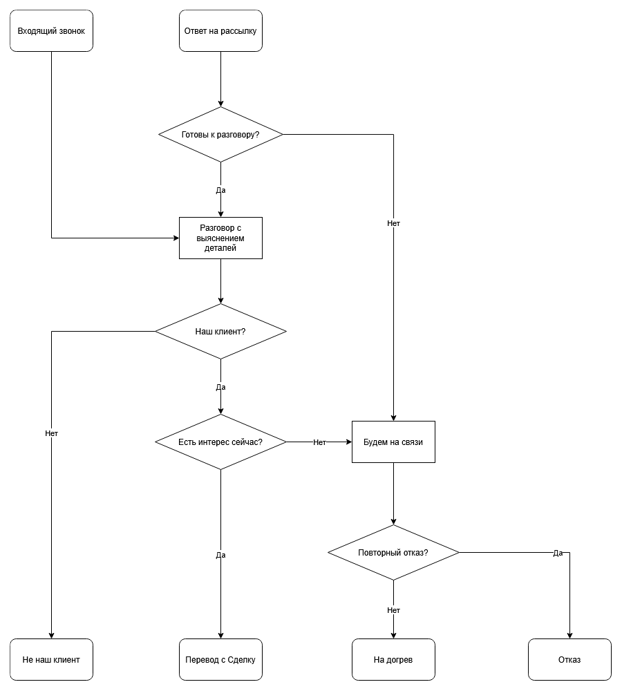
Квалификация лидов